设为首页
表格下载
ENGLISH
中文
首页
概况公告
协会工作
政策法规
国际交流
国际模展
行业资讯
人才建设
质量标准
联系我们
协会简介
|
协会章程
|
协会制度及公告
|
组织结构
|
理事会
|
分支机构
|
领导成员
|
入会手续
|
协会通知
|
协会活动
|
图片新闻
|
视频新闻
|
专题报道
|
中国模具信息
|
基地建设
|
中国重点骨干模具企业
|
党建工作
|
政策法规
|
行业规划
|
相关文件
|
政策解读
|
国际会议
|
国际组织
|
出国展览
|
交流合作
|
中国国际模具技术和设备展览会
|
同期活动
|
《中国模具信息》在线预览
|
发展论坛
|
会员名录
|
新技术、信息化
|
国内外行业信息
|
国家级重点模具研究机构
|
模具标准
|
行业规划
|
中国模具专家介绍
|
企业专题活动
|
模具园区
|
国外行业信息
|
中国模协培训基地
|
培训信息
|
智库专家
|
国家级新产品
|
专项工作
|
中国模协T/CDMIA标准
|
科技成果认定
|
模具标准及关联
|
专利成果
|
当前位置:
首页
>> 2021模具竞赛 >>
竞赛题库(题库有更新,请下载最新版)
>>详细内容
基础题题库:数控加工模块、数控系统模块
来源:
时间:
2021-08-24 09:21
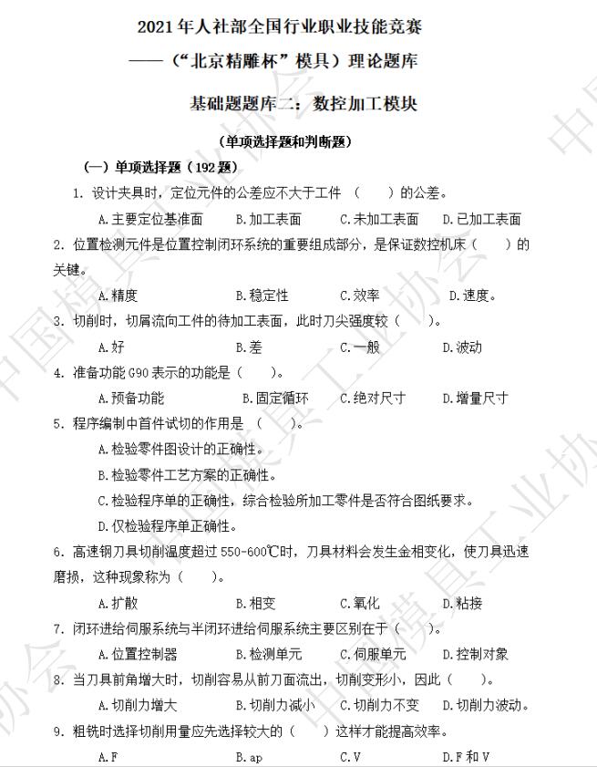
2021年人社部全国行业职业技能竞赛
——(“北京精雕杯”模具)理论题库
基础题题库
二:数控加工模块
(单项选择题和判断题)
基础题题库五:数控系统模块
(单项选择题和判断题)
模具行业“十四五”发展纲要 100元/本 联系电话:010-88356463
更多
首页
|
协会概况
|
协会工作
|
联系我们
中国模具工业协会主办唯一官方网站
中国北京海淀区首体南路20号国兴家园四号楼505,506室 邮编: 100044
电话:010-88356463 传真:0086-10-88356461
电子邮件:
cdmia@cdmia.com.cn
网站:
http://www.cdmia.com.cn
京公网安备11010802040758号
京ICP备17039305号-1
版权所有中国模具工业协会,未经同意请勿转载